Answer:
Yes, you can do that.
There are several different possibilities here.
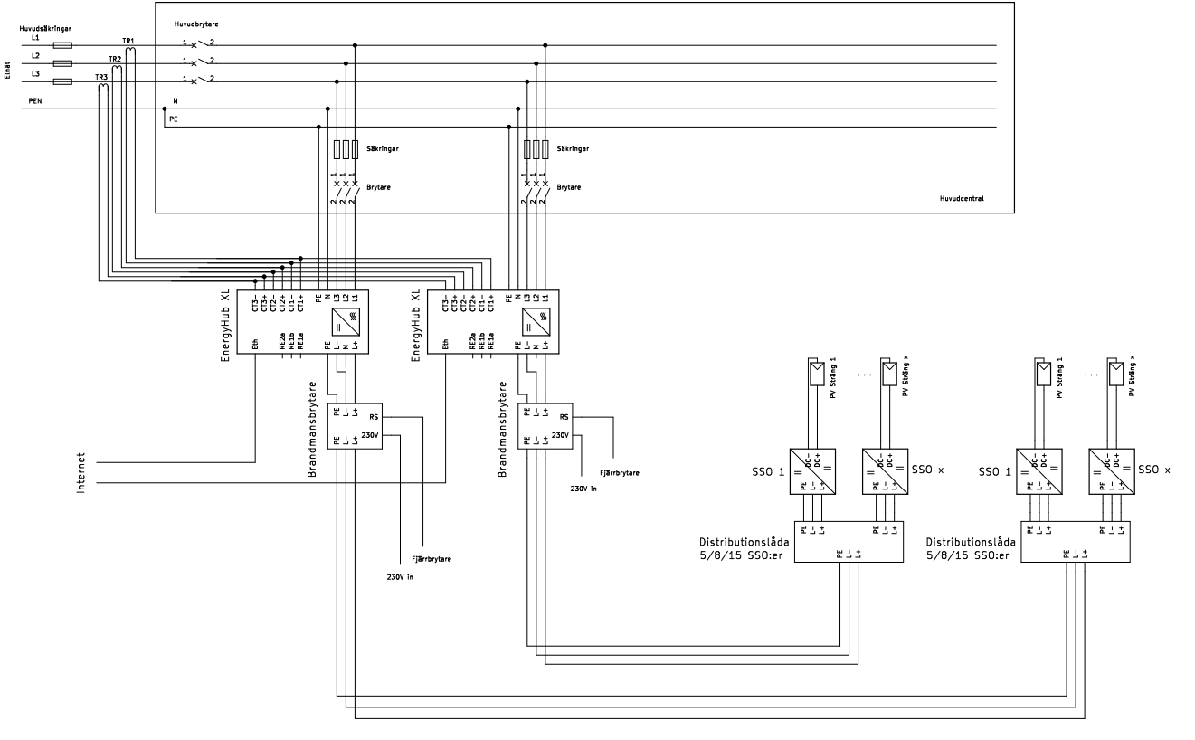
1) You can choose to connect multiple EnergyHubs in parallel to a main electrical panel but let them act as two completely separate systems with their own visualizations in Ferroamp's cloud service. Then each system will work in parallel and manage its solar panels and connected energy storage units. Below you can see an example of a larger installation where this is done.

2) You can choose to parallel connect 2 or more EnergyHub units on the DC side. This allows up to 4 separate EnergyHub units to be connected and visualized and act as a larger unit visually and in terms of control. There are advantages to this as all solar power in a property is seen as one unit and you get redundancy if one unit goes down. You can see an example below.

You can connect 2–4 units of EnergyHub Wall 14 kW or EnergyHub XL Wall 21/28 kW in parallel. It is also possible to mix the 21 kW and 28 kW models within the EnergyHub XL series on the same DC network.
Note! You must not mix EnergyHub Wall 14 kW with EnergyHub XL Wall 21/28 kW on the same DC network.
Ferroamp sells accessory products for this purpose. Please see our product catalog and website for more information.
We constantly want to improve the content in the Knowledge Database and would appreciate it if you give feedback on our articles. Does all the information exist, is there anything that needs to be clarified or is there any information that is missing that would help installing or using the EnergyHub system in general? You can give us feedback by choosing if the article was helpful or not in the options below.
If you need to get in contact with Ferroamp's Technical Support or if you have any questions about the system, you can do so by creating a ticket here.

Was this article helpful?
That’s Great!
Thank you for your feedback
Sorry! We couldn't be helpful
Thank you for your feedback
Feedback sent
We appreciate your effort and will try to fix the article

